查看: 1400|回复: 0

[射阳城事] 权威发布 | 射阳拆迁征地的详细补偿标准出炉了,赶快看看。。。

[复制链接]

5352

主题

11

回帖

1万

积分

网站编辑

好评
87
金币
10893
激情
811
注册时间
2013-5-28

活跃会员突出贡献QQ一键登录绑定

发表于 2021-10-18 09:35:48 | 显示全部楼层 |阅读模式

093516pxqvqvcx142xu6hv.png

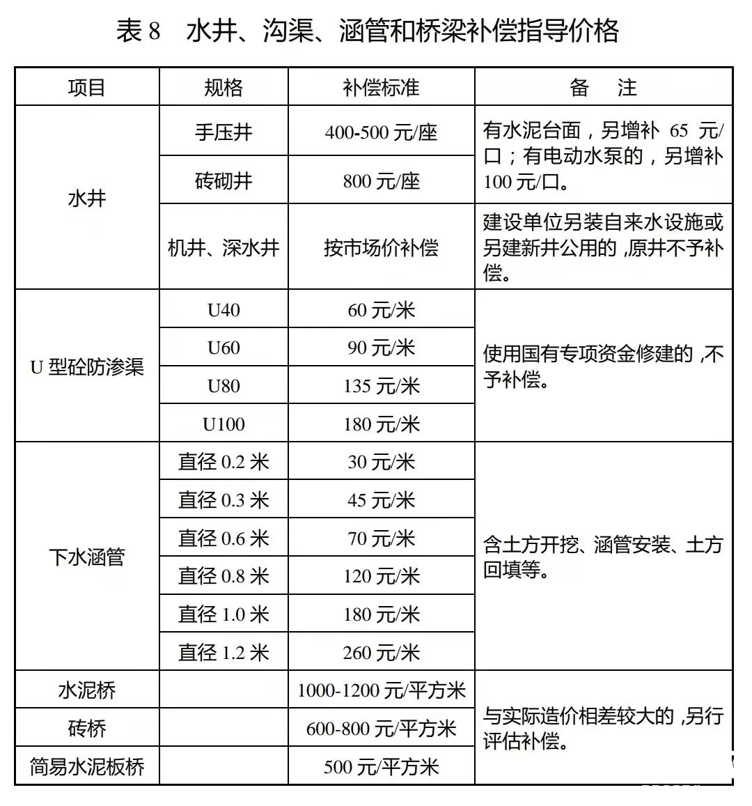
          10月13日,盐城市人民政府官网发布《盐城市人民政府关于公布盐城市征地涉及地上附着物和青苗等补偿标准的通知》,该通知调整制定了盐城征地时各附着物的详细补偿标准,大家来看一下吧!


093516ayxjzadna4pqbxpx.jpeg


表 2 用材树木、观赏花木补偿指导价

093516z9zo7zldbivd7n72.jpeg


093516nqnqf8a628vfahu6.jpeg


093516tlhc1vbll6vwwcv2.jpeg



093516k48g3370rvgq9ca5.jpeg




093516kzjtc5tycqey1c55.jpeg


093516hzq766ecfi6f63gc.jpeg


093516vnyofdf7g5r00u3y.jpeg

来源盐城市政府官网

回复

使用道具 举报

您需要登录后才可以回帖 登录 | 立即注册

本版积分规则

QQ|Archiver|手机版|小黑屋|射阳网 ( 苏ICP备15007855号 )

GMT+8, 2025-8-20 10:15 , Processed in 0.079108 second(s), 24 queries .

Powered by Discuz! X3.5

© 2001-2025 Discuz! Team.

快速回复 返回顶部 返回列表